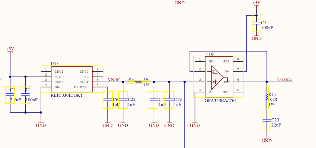
Other Parts Discussed in Thread: OPA350
目前我想使用REF5030作为F28379D的ADC参考源,可是LaunchPAD里的使用了一个OPA350后再接入的DSP,请问:
1. 这样做的为了什么呢?
2. 自行设计的话可以舍去这个OPA350吗?
3. 如果有其余器件也需要这个参考源(比如使用运放放大相电流),同样也需要再接一个OPA350吗?
This thread has been locked.
If you have a related question, please click the "Ask a related question" button in the top right corner. The newly created question will be automatically linked to this question.
Other Parts Discussed in Thread: OPA350
目前我想使用REF5030作为F28379D的ADC参考源,可是LaunchPAD里的使用了一个OPA350后再接入的DSP,请问:
1. 这样做的为了什么呢?
2. 自行设计的话可以舍去这个OPA350吗?
3. 如果有其余器件也需要这个参考源(比如使用运放放大相电流),同样也需要再接一个OPA350吗?
那请问如果我将这个参考源给到其他器件作为参考源的话是否仍然需要再加一个OPA350呢?