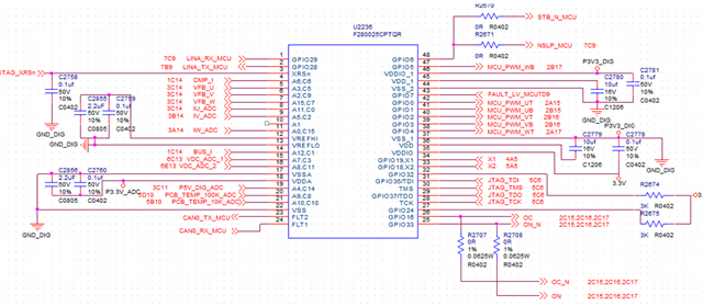
请帮忙看一下280025配置,请关注以下几点:(1)所有电源电容匹配是否合理。(2)配置第4管脚作为CMPSS的输入正,作为过流保护,采用内部DAC实现过流保护阈值的设定,这样做是否合理。(3)23和24管脚配置为CAN通信的管脚是否合理。(4)晶振使用和烧写口设置是否合理。(5)1和2管脚配置为LIN通信的输入输出是否合理。谢谢!



This thread has been locked.
If you have a related question, please click the "Ask a related question" button in the top right corner. The newly created question will be automatically linked to this question.
请帮忙看一下280025配置,请关注以下几点:(1)所有电源电容匹配是否合理。(2)配置第4管脚作为CMPSS的输入正,作为过流保护,采用内部DAC实现过流保护阈值的设定,这样做是否合理。(3)23和24管脚配置为CAN通信的管脚是否合理。(4)晶振使用和烧写口设置是否合理。(5)1和2管脚配置为LIN通信的输入输出是否合理。谢谢!



1、这个还请你自己对照datasheet上各个电源引脚的说明去对比设计。
2、48pin的4号脚可以作为CMPSS-1 High Comparator Positive Input 2
3、合理
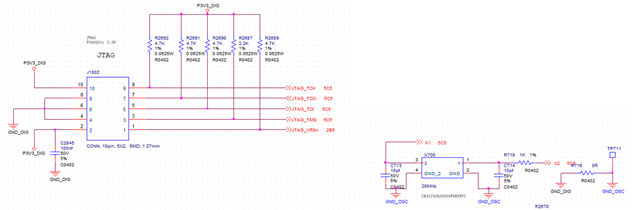
4、晶振在datasheet上有说明如何连接。JTAG不知道你是基于哪款仿真器设计的?
5、合理