Other Parts Discussed in Thread: TMDSCNCD28388D, DP83822I

PHY Reset Signal描述部分 看起来是描述了两种方式 一种是ESC和PHY同步复位 在这种情况下 复位信号需要有下拉
另外一种模式 先释放ESC 再释放PHY 在这种方式下 复位信号是IO的控制方式 由MCU控制 我的理解对吗 这是问题1
问题2 以上两种复位方式的 会在什么情况下使用呢 它们的前提条件是什么呢
问题3

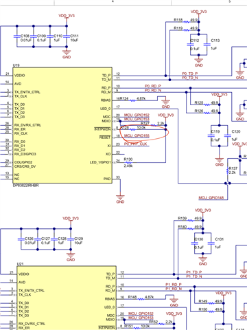
上图为TMDSCNCD28388D中的设计 GPIO155需要加下拉电阻吗 有可能需要下拉吗
