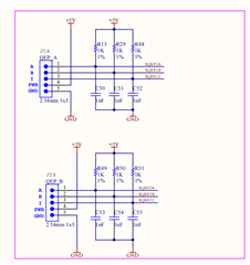
这个是28379D的原理图,我在使用电压表测试这两组引脚之后发现除GND外其他引脚电平皆为5v,这是正常工作的状态吗?
此外关于顺序问题,这两组在开发板上的位置是最下面中心这两排,GND是每组引脚中最左边的第一个引脚吗?
This thread has been locked.
If you have a related question, please click the "Ask a related question" button in the top right corner. The newly created question will be automatically linked to this question.
这个是28379D的原理图,我在使用电压表测试这两组引脚之后发现除GND外其他引脚电平皆为5v,这是正常工作的状态吗?
此外关于顺序问题,这两组在开发板上的位置是最下面中心这两排,GND是每组引脚中最左边的第一个引脚吗?
你好
1、正常的,一般这几个脚做了上拉处理,如果不接编码器的情况下就是5V。再通过电平转换芯片转到3.3V后输入芯片的eQEP引脚。
2、这个板子上的引脚标注确实没标注清楚,你的判断是正确的,如果从板子的反面看的话板子上的引脚就可以和原理图上的对应起来了。