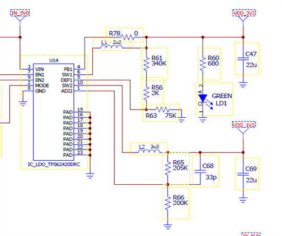
现在正看TIcontrolsuite里的F28377D的原理图,使用如下TPS62420供电,
TPS64240第一路供3.3V。第二路供1.2V,这个芯片的输出电流如下
从资料上看,第一路输出,有600mA,第二路输出有1000mA,我理解的是,难道供1.2v电,需要的驱动电流更大,比3.3V还要多?
This thread has been locked.
If you have a related question, please click the "Ask a related question" button in the top right corner. The newly created question will be automatically linked to this question.
现在正看TIcontrolsuite里的F28377D的原理图,使用如下TPS62420供电,
TPS64240第一路供3.3V。第二路供1.2V,这个芯片的输出电流如下
从资料上看,第一路输出,有600mA,第二路输出有1000mA,我理解的是,难道供1.2v电,需要的驱动电流更大,比3.3V还要多?