Other Parts Discussed in Thread: TMS320C28346
DSP为TMS320C28346。
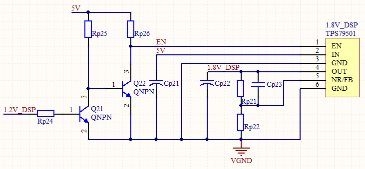
电源方案为:TPS62095产生内核所需的1.2V电压,TPS79501产生1.8V电压,TPS78633产生3.3V电压。
原理图如下:(取值均按照官方推荐值)
PCB布局如下:
没有焊DSP时,单独调试电源,各个电压都正常。焊上DSP之后,DSP的地和电源的地没有连接,上电之后,发现1.2V变成了2.0V,1.8V和3.3V均正确。
刚开始担心是三极管电路影响,后来去掉了电阻Rp24,发现1.2V输出正确(此时TPS79501和TPS78633没有被使能)。
后又将TPS79501和TPS78633的EN端直接接到5V,发现1.2V还是变成了2.0V,1.8V和3.3V正确。
初步推测是1.8V和3.3V影响了1.2V。但是为什么没有焊接DSP的时候电源都是正确的呢?DSP的地和电源的地没有连接会不会有问题?
恳请各位指导,谢谢!



