Part Number: TMS320F2800137
Other Parts Discussed in Thread: TMDSCNCD2800137, C2000WARE, LAUNCHXL-F2800137
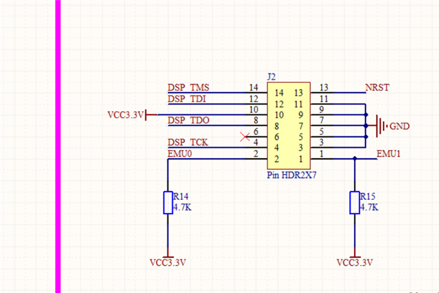
电路上,我在GPIO35_TDI引脚上接了个LED作为板子的代码运行指示灯,然后代码中GPIO初始化时把GPIO35的复用功能配置为GPIO模式,然后烧写FLASH,烧写成功,下次再进调试模式,失败,进烧写模式失败

这个是电路中JTAG接口的连接,还有办法恢复正常吗。
这里,点连接测试也是失败
然后我在红圈处让它一直接地强行拉低,在点击连接测试,XDS1003能检测到目标