This thread has been locked.

If you have a related question, please click the "Ask a related question" button in the top right corner. The newly created question will be automatically linked to this question.

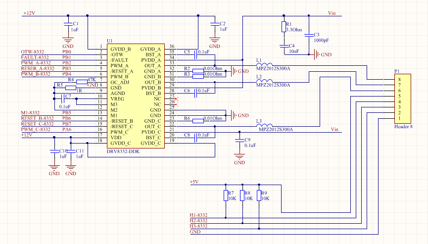
DRV8332 B相输出总是没有



我用的如上电路,现发现同样的程序驱动的时候,A和C相均有输出,B相总是没有输出信号,B相的reset信号和pwm信号均已给出,求帮助?

  • 其他几路输出正常   说明整个芯片硬件配置是正确的  

    现在需要你排查的是    芯片14pin是否在硬件上被拉低  有条件看看PWM_B输入有来自MCU的PWM波  

    这两个引脚如果没问题    那就是OUT端被短路了    或者内部桥被损坏