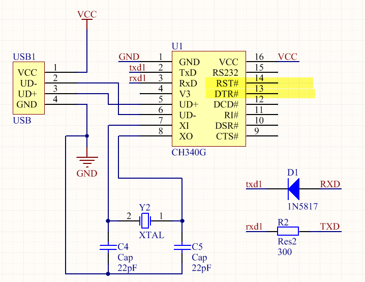
设计需要一个BSL电路 希望采用CH340G芯片(USB转串口)
之前设计过用于上电高电平(5V)微控制器的USB转串口电路,如下图
想把这个电路直接用于MSP430F449电路上,请问TI的工程师这样做可不可行?
(根据TI提供的文档,RXD-P1.1,TXD-P1.0,,那么请问DTR与RTS信号怎样连接?)
(图片若不可见请见附件)
非常感谢您的关注!
This thread has been locked.
If you have a related question, please click the "Ask a related question" button in the top right corner. The newly created question will be automatically linked to this question.
设计需要一个BSL电路 希望采用CH340G芯片(USB转串口)
之前设计过用于上电高电平(5V)微控制器的USB转串口电路,如下图
想把这个电路直接用于MSP430F449电路上,请问TI的工程师这样做可不可行?
(根据TI提供的文档,RXD-P1.1,TXD-P1.0,,那么请问DTR与RTS信号怎样连接?)
(图片若不可见请见附件)
非常感谢您的关注!
进入BSL的条件是在RST为低时,TEST (有的芯片没有TEST,则用TCK) 管脚连续有两个高电平产生. 用9针串口可以做这个操作。而你用的USB转UART,做不了这个操作。所以你的电路是不能进入BSL的。