Part Number: MSP430G2553
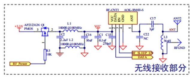
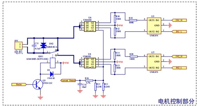
正常检测功能:
1、对码不成功,检测RF模块及电路正常,更换芯片后正常;
2、电机无任何反应,重新烧录程序后依然无反应,电路正常,更换芯片后正常.
100台产品,发现4片不良,不知原因出自哪里?



This thread has been locked.
If you have a related question, please click the "Ask a related question" button in the top right corner. The newly created question will be automatically linked to this question.
Part Number: MSP430G2553
正常检测功能:
1、对码不成功,检测RF模块及电路正常,更换芯片后正常;
2、电机无任何反应,重新烧录程序后依然无反应,电路正常,更换芯片后正常.
100台产品,发现4片不良,不知原因出自哪里?



你好,你的芯片是什么渠道购买的?4%的不良率,应该来说是挺高的。
上述两项测试是在仿真情况下进行的还是脱机运行情况下测试的?
因为你提到更换芯片后就可以正常运行了,有没有排查过是否是芯片焊接的问题?