Other Parts Discussed in Thread: LM3477, LM25116
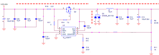
如题,原理图如下
设计输入32V,输出27.5V5A
用示波器从Vgs占空比来看,轻载时振荡了,带载1A以上是轻微振荡,但是输出2A以上时主芯片发热很厉害,至少70度以上
满载输出是电压电流也正常,主芯片发烫,但是没有触发芯片的过热保护
这是正常的吗?还是我的原理图有问题?我是参照规格书设计的
谢谢!
This thread has been locked.
If you have a related question, please click the "Ask a related question" button in the top right corner. The newly created question will be automatically linked to this question.
mos用的
60 V 14.8 mΩ
QG(tot) total gate charge - 20.9 - nC
QGS gate-source charge - 6.2 - nC
Ciss input capacitance - 1220 - pF
Coss output capacitance - 169 - pF
Crss reverse transfer capacitance - 95 - pF
从参数来说性能很好,你说的mos导致过热是说的芯片驱动mos的开关损耗吗?
另外L2取大点可以降低IC温度是什么原理?
亲;对于高频驱动,驱动损耗是相当大的。按每周期(充放各一次)损耗为Wg=QgXVg。驱动损耗功率为:Pg=FXWg
假设驱动电压10V;频率600kHz,那么;这个管子的10V驱动典型驱动损耗:20.9X10^-9X10VX600X10^3=0.125W 15V驱动损耗:0.22W
1M频率下的典型损耗分别为:0.21W和0.37W
按IC热阻QJA=200C/W, IC典型温升分别为25C、44C、42C和74C
如果IC紧邻MOSFET,PCB因MOSFET等功率管烘烤,会达到60C,IC会达到85C以上,当然会感觉非常烫。
所以;频率高时的驱动发热是相当利害的。建议用好些的管子,如IRF7479等。加大电感;可以降低开关频率,驱动损耗就会降低,温升就会下降。
我从示波器看Vgs应该是6V以下,LM3477是固定频率500K,驱动损耗应该是0.06W,典型温升应该是12℃
我的PCB背面贴有大面积的散热片,芯片附近PCB温度在50摄氏度左右
芯片温度在70摄氏度以下应该是正常的
另外你说的IRF7479型号是不是不对?搜不到这个管子
你好,怀疑是输入电压太高产生BIAS 电压的时候压降太大,所以发烫,正常现象,没问题的,与负载电流情况有定关系,但关系不大,谢谢。
你好,另输入电压32V,电压余量太小,请仔细layout,检查SW脚电压,防止CB过压,内部其实不太建议取这样小的电压设计余量,谢谢。
请问问题解决了吗?输出电压调整低一点,比如12V还会发烫吗?