Other Parts Discussed in Thread: TL5001A, LM5022, TL5001
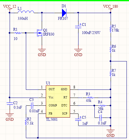
目前需要做一项DC12V TO DC180V的应用,要求电流在100mA以上,选用了TL5001A,请专家帮忙看下下图所示的电路是否存在问题,谢谢!
This thread has been locked.
If you have a related question, please click the "Ask a related question" button in the top right corner. The newly created question will be automatically linked to this question.
Hi
注意 输入电容放大一点,并且尽量靠近电感输入短。
电路看起来可以,是否有调试?还是有什么不良现象?
Hi
或者你用TPS4021设计也可以, 可以参考: http://www.ti.com.cn/cn/lit/df/slura50/slura50.pdf
按照你的参数,设计起来应该还会简单一些,驱动和MOS都可以简化一点。