Part Number: TPS65400
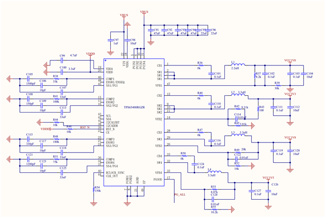
我想请问一下该款电源管理芯片TI有推荐的设计可以参考吗?不使用IIC编程控制,直接使用默认的反馈电压0.8V分压进行设计。输入电压为5V,输出电压为3.3V,1.8V,1.5V和1.0V,目前已经设计了一版希望能参考一下进行修改,已经购买了该款芯片,功能是给CMOS和DDR3进行供电。

This thread has been locked.
If you have a related question, please click the "Ask a related question" button in the top right corner. The newly created question will be automatically linked to this question.
TPS65400的参考设计有下面两个,可以参考下: