This thread has been locked.

If you have a related question, please click the "Ask a related question" button in the top right corner. The newly created question will be automatically linked to this question.

LMG2100R026: 关于LMG2100R026使用的问题

Part Number: LMG2100R026


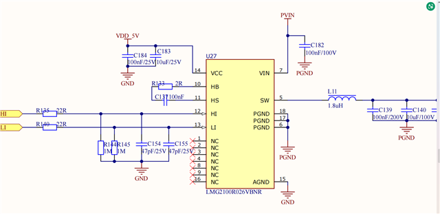
你好,我现在正在使用贵公司的LMG2100R026VBNR,使用过程中,发现半桥输出的高边无法打开,低边是受控的,我将HI信号一直拉高,给VIN输入10V,SW输出只有4V左右(SW输出端是悬空状态,是否输出不能悬空),这个时候测试HB电压为4.6V,HS电压约为4V,我在贵公司的《基于 GaN 的 600W 单相周波转换器》应用电路上看到有把8和9号NC脚接到HS上,这样接的目的是什么

目前的情况就是半桥输出低边受控,高边无法控制,当HI为高电平时HB-HS压差过小(4.6-4=0.6V),当HI为低电平是,HB-HS=4.6-1.26=3.34V