This thread has been locked.

If you have a related question, please click the "Ask a related question" button in the top right corner. The newly created question will be automatically linked to this question.

BQ25895输入电压识别与USB通讯兼容的问题

Other Parts Discussed in Thread: BQ25895, TS3USB3000

在用BQ25895做便携产品设计,现在想复用一个MicroUSB口做充电和USB上位机通讯之用

问题:当BQ25895在使用D+和D-完成输入电压识别后,D+和D-是否被释放?可以用作USB通讯

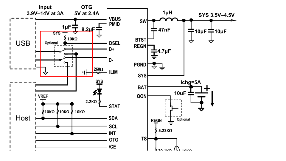
  • 你好,25895的d+和d-只是给自己做SDP/DCP/CDP模式的识别,不参与通信和数据传送工作,在你使用的时候需要外加信号模拟开关做双刀切换,由DSEL管脚控制何时切换给处理器(AP)即可,比如识别完成后就可以切换给处理器完成你的AP和外部设备的通信功能。

    见附件的中的红色方框部分,模拟开关可以使用TI的TS3USB3000

  • 你好,DSEL是在完成充电类行检测后,自动置高的吗?需要能过I2C控制吗?

    datasheet里面DSEL的功能描述如下,可以理解为如果识别到充电类型为DCP和MaxCharge,DSEL引脚电平会一直置低吗?如果识别到其它充电类型,比如QC2.0等,才会在识别完成后置高吗?

    Open-drain D+/D- multiplexer selection control.
    Connect the DSEL to a logic rail via 10-KΩ resistor. The pin is normally float and pull-up by external resistor.
    During Input Source Type Detection , the pin drives low to indicate the device D+/D- detection is in progress
    and needs to take control of D+, D- signals. When detection is completed, the pin keeps low when DCP or
    MaxCharge is detected. The pin returns to float and pulls high by external resistor when other input source type
    is detected

  • 不明白这到底是怎么切的,在不插入适配器的时候他输出是高电平(因为有外部上拉),但是插入适配器后是他自己置低吗然后切换到充电IC吗,如果识别到非标的再置高?