This thread has been locked.

If you have a related question, please click the "Ask a related question" button in the top right corner. The newly created question will be automatically linked to this question.

TPS4811-Q1: 请教TPS48110驱动背靠背MOS时的输出问题

Part Number: TPS4811-Q1

TI Experts,

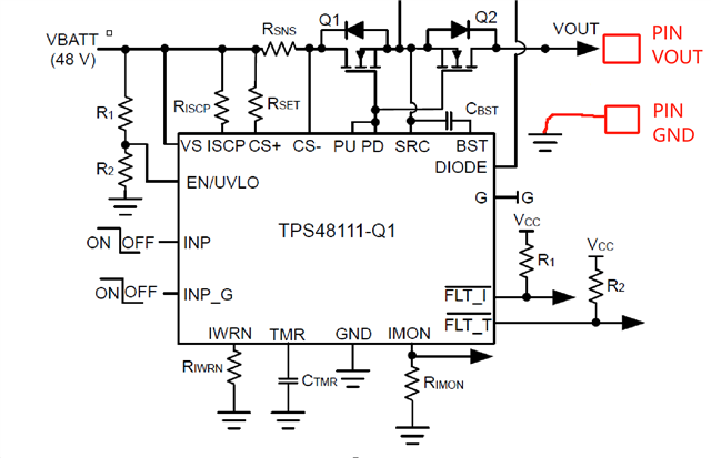
           您好,我使用TPS48110驱动背靠背NMOS管,用作电池PACK外部充电通道的断路器,电路基本和规格书中的附图类似(没有预充电电路,EN通过GPIO控制,VOUT和GND之间没有电容)。我想请教一下,当INP为低,MOS断开时,Vout和GND之间,是不是即使短路也没关系?在我们的使用场景中,VOUT和GND会暴露在产品外部,产品有IP67的防水要求,当测试防水时,就相当于VOUT和GND短路。

         从我目前测试的结果看,当MOS断开时,将VOUT和GND短在一起是没什么问题的。但我想再确认一下。

         另外,将MOS断开有2种方式,

        (1)将EN拉低,同时将INP拉低,让TPS48110处于不工作状态。但担心GS电压会处于不稳定状态

        (2)将EN拉高,将INP拉低,芯片工作,但MOS断开

        用于实现上面的功能(VOUT和GND短路时不会有问题), 请问这两种方式,更建议哪一种?

         谢谢!

   

  • 您好

    已经收到了您的案例,调查需要些时间,感谢您的耐心等待

  • 您好,请问有结果了吗?

  • 您好

    当INP为低时,PD与SRC短路。您可以将EN/UVLO保持在低电平,但当您尝试再次打开FET时,需要更长的时间,因为当EN/UVLO变高时,它会打开电荷泵为BST电容器充电;BST必须穿过UVLOR(即使INP已经很高),FET栅极才能真正变高并打开FET。

    VGS确定FET是否导通。当FET关断时,条件是对GND短路。在任何情况下,栅极在任何时候都不应处于高电平,因此FET也不应导通,这不应影响设备/功能。

    VGS应该不会不稳定,但我会与团队核实,以确保这里没有问题。

  • 您好,

            虽然我能理解您描述的状态,但我还是不太明确我的问题的答案。请允许我将问题重复一下,我的问题是:

       1)在MOS断开的状态下,当我将VOUT和GND短路起来,是不是没问题?

       2)如我最开始的描述,有2种方式实现MOS断开,当VOUT和GND在MOS断开后会被短路时,您推荐用哪种方式将MOS断开?还是2种方式都可以?

      非常感谢!

  • 您好

    1.是的,由于FET关闭,应该没问题。

    2.这两种方法都可以使用,因为INP在这两种情况下都是关闭的。然而,对于EN/UVLO也被驱动为低电平的方法,当试图在之后重新打开FET时,由于EN/UWLO再次变高时会遵循的内部机制(电荷泵打开,BST电容器充电),需要更长的时间。