This thread has been locked.

If you have a related question, please click the "Ask a related question" button in the top right corner. The newly created question will be automatically linked to this question.

请教tps54060产生正负电压的原理

Other Parts Discussed in Thread: TPS54060

hi,

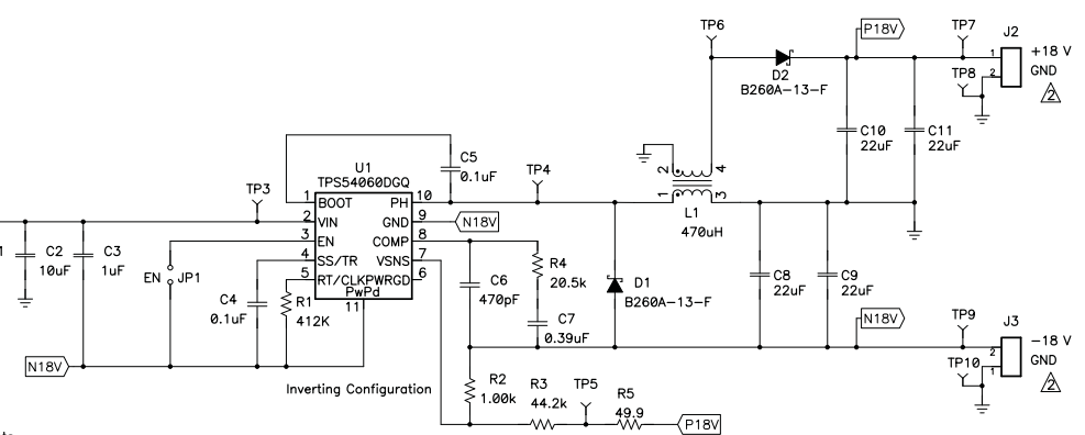
tps54060的evm user guide中演示了+-18V的产生,但我有一个问题没搞明白,变压器两端产生了对称的+-18V,

但其1-3线圈上电流是有直流成分的,而直流成分是无法感应到2-4线圈的,也就是两个线圈的电流应该是有区别的,

那上边一路和下边一路电压是如何做到对称的?