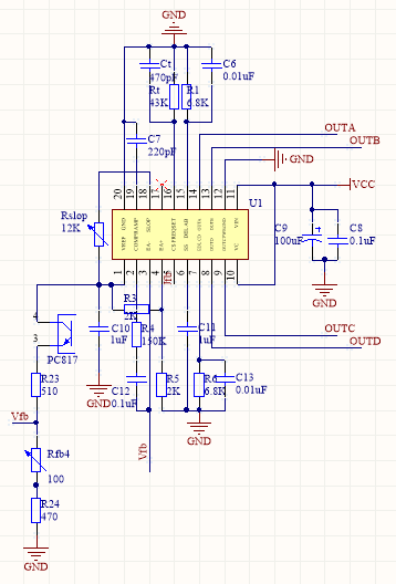
UC3875的死区时间可以设置的最大时间是多少?有没有公式可以提供?目前我使用的最大时间是2.75us,能够再长一些?RC具体如何取值,有没有经验值可以提供?
This thread has been locked.
If you have a related question, please click the "Ask a related question" button in the top right corner. The newly created question will be automatically linked to this question.
UC3875的死区时间可以设置的最大时间是多少?有没有公式可以提供?目前我使用的最大时间是2.75us,能够再长一些?RC具体如何取值,有没有经验值可以提供?