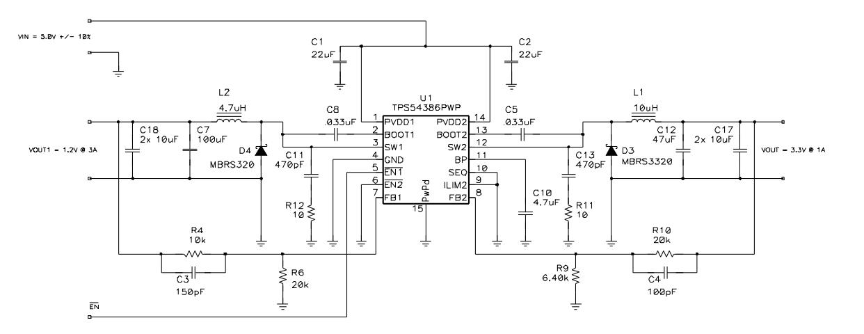
如图,完全按照技术手册的原理图画的,没有输出,BOOT为5.13V。求助求助
This thread has been locked.
If you have a related question, please click the "Ask a related question" button in the top right corner. The newly created question will be automatically linked to this question.
如图,完全按照技术手册的原理图画的,没有输出,BOOT为5.13V。求助求助