Part Number: UCC28742
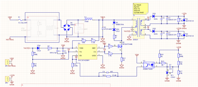
输入220AC,负载5W,输入功率15W,输出电压15V正常。运行20s发现吸收电路发热,MOS也有些温热。请帮帮我。变压器为手绕,开气隙方法为两侧磁柱垫A4纸,三明治绕法。变压器参数见图1
1、原理图
2、Vds波形+Vgs波形
3、Vds波形+Vgs波形(开通细节)
4、Vds波形+Vgs波形(关断细节)
This thread has been locked.
If you have a related question, please click the "Ask a related question" button in the top right corner. The newly created question will be automatically linked to this question.