LM5157: 电源运行一段时间短路

Part Number: LM5157


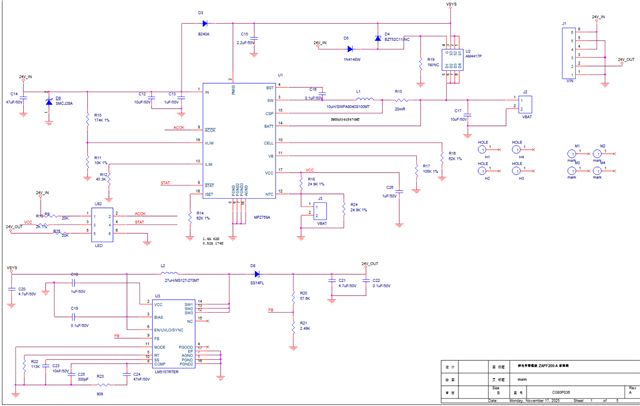
电路由充电IC、锂离子电池以及LM5157升压电路组成。电路板总输入电压为24V,一路为锂电池充电,另一路通过LM5157升压24V输出为负载供电。总电源24V为断电时,切换到锂电池,锂电池电压为9.25~12.6V,通过LM5157升压24V输出为负载供电。目前现场安装8台样机,其中4台样机LM5157电源烧毁。请问是设计问题导致电源芯片烧毁吗?