大家好,最近使用TPS62260这个芯片遇到一点小问题。
我是开了PCB做实验的。
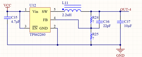
当我使用这个芯片做5V DC-1.8V(需求0.55A),做好电路实测输出1.815V可以达到电流要求,可以达到设计要求。
电路图如下
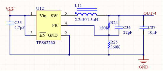
但是 在使用这款芯片做 5V DC -0.8V (需求0.5A)的应用时,如下图应用
一开始使用2.2uH (饱和电流1.1A )电感,
输出0.815V,挂上电阻负载(小弟没有电子负载),最大电流只有200mA-250mA
后来重新计算,算得电感值应为1.5uH,更换电感后(电感饱和电流1.2A),输出0.805V但最大电流仍然只有200mA-250mA左右
芯片始终保持在35℃左右。
现在为此困惑很久,现在请教各位大神,以及询问各位大神有无解决方法

