Part Number: TPS922055

有一款产品A采用上述典型电路,已经成功实现功能,针对产品A有些问题咨询
1、使用过程中会发现LED出现关不断情况,总会有微弱的光被相机捕获到,该芯片能否彻底关断LED,这在其它帖子中也同样涉及到该问题
2、在SW引脚与二极管相连处串入三端穿心电容来改善EMI,这样是否可行
3、有另一款产品B也打算采用该芯片以方便统一物料管理,要实现电源输入48V,通过该芯片来实现36V/3A 的输出,这样是否可行
This thread has been locked.
If you have a related question, please click the "Ask a related question" button in the top right corner. The newly created question will be automatically linked to this question.
我可以知道客户和终端设备吗?请查收我的意见如下:
1.在使用过程中,可能会发现LED一直关闭,相机总是会捕捉到微弱的光线。芯片能完全关闭LED吗?其他帖子中也提到了这个问题
--请在此处找到更多建议:
2.将三端通孔电容器与SW引脚和二极管串联以提高EMI是否可行
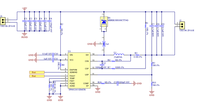
--你能给我分享一下原理图吗?
3.还有一个产品B也计划使用这个芯片进行统一的物料管理。通过该芯片实现48V的电源输入和36V/3A的输出,可行吗
---这取决于热性能。我建议您可以使用DMTR版本,即VSON。