LM5116: 用LM5116芯片设计输入是48-60V,输出是36V15A的电路时,LM5116主芯片温度不正常的问题?

Part Number: LM5116
Other Parts Discussed in Thread: LM5176, CSD18537NQ5A

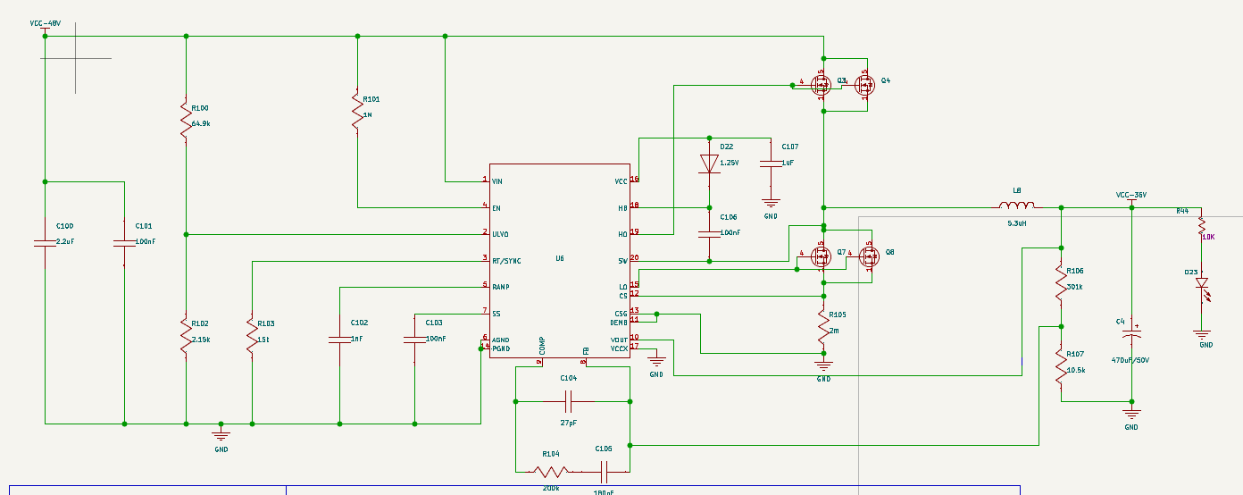
用LM5116芯片设计输入是48-60V,输出是36V15A的电路时,通电后测得输出电压正常稳定在36V,但是当不加负载时,测得LM5116芯片的温度都有50℃左右,加上负载后芯片温度还会升高,其他器件温度都在20℃一下,会是什么原因导致的呢,pcb布局吗?还是元器件的电容值或者电阻值选择的不对?下面是电路原理图和pcb布局图,实际焊接元器件的值和原理图的值是对应的

 

image.pngimage.pngimage.png

image.png

  • 感谢您对TI产品的关注。
    我们正在核实您的问题,请等待我们的答复。

  • mos管用的NVMFS6H836NLT1G(测得lm5116芯片温度会达到60℃),后来更换栅极电荷更低的CSD18537NQ5A(测得lm5116芯片温度为50℃),这个都是通电不加负载时的温度。那LM5116这个对mos管要求是不是太高了(1),我之前用LM5176芯片mos管用的CSD18537NQ5A,,上电不加负载后基本稳定在30℃,如果用LM5176芯片设计输入时48-60v,输出是36v20A的电阻,请给我个别器件值的参考(2),如果可以尽快回答如上两个问题,我将非常感谢,如下是更换CSD18537NQ5A后不加负载上电的温度图: