Part Number: BQ25606
Hello,
We are experiencing some issues with our battery charging circuit, and we would appreciate your feedback and recommendations.
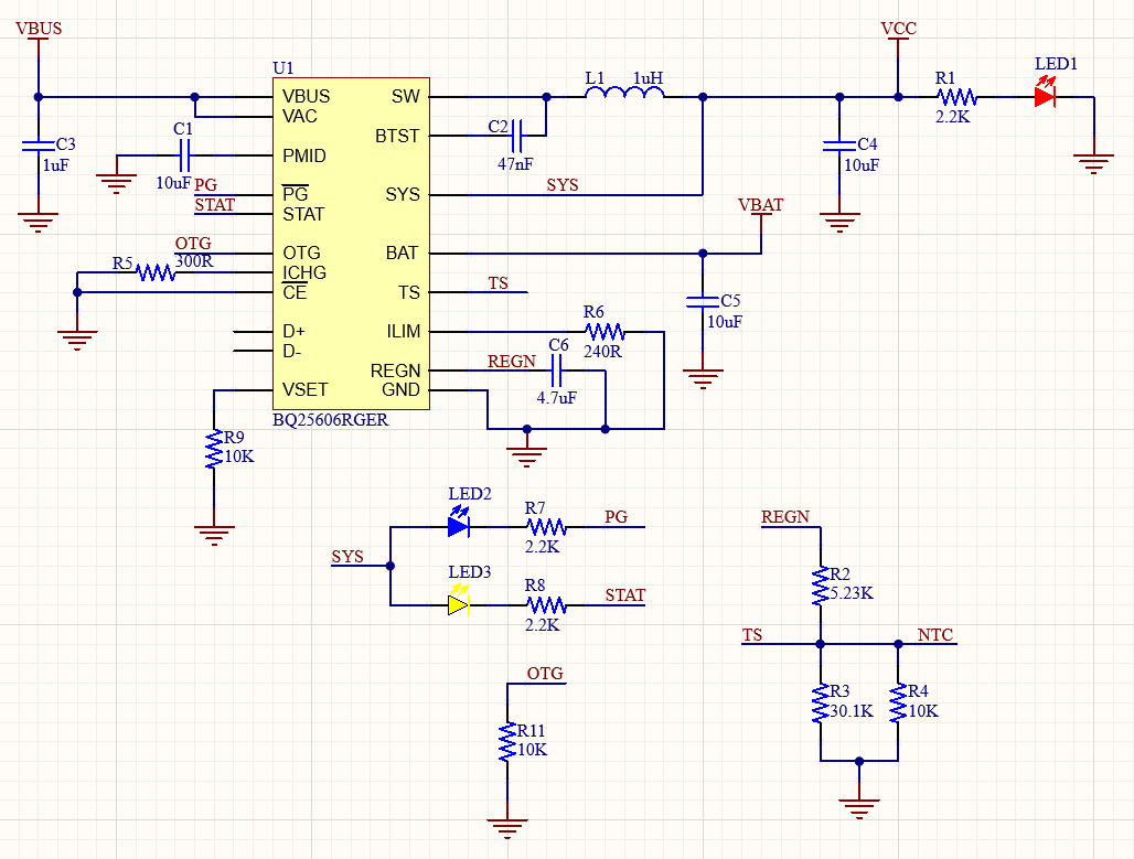
Our charging circuit schematic is attached for your review. We are currently facing problems during the charging process with both Li-Po and Li-ion batteries.
-
When attempting to charge a Li-Po battery, the charging process is unstable; sometimes charging starts but does not complete properly.
-
When using a Li-ion battery, the first charge cycle usually works without major issues. However, when the battery voltage drops to around 3.5 V, charging problems start to appear.
As an example, we are currently using a Li-ion battery with a voltage of 3.9 V. While supplying the system with 5 V from a power supply, we monitor the input current. The current fluctuates between 1.2 A and 0.6 A, which we believe indicates an unhealthy or unstable charging behavior.
We would like to ask:
-
Based on our circuit, would you recommend using a Li-ion or a Li-Po battery?
-
Could you help us understand the possible reasons behind the charging instability we are observing?
-
After reviewing the schematic, we would appreciate any feedback if there are design mistakes or points that should be improved.
Thank you in advance for your support. We look forward to your guidance.
Best regards,
Elif Arslan
