Part Number: TPS23755
Other Parts Discussed in Thread: TPS23758
请问一下Ti的专家
1、TPS23755EVM-048这个非隔离的POE参考设计,如果需要做1KV的快速瞬变群脉冲(EFT)与10V的传导抗扰度(CS)这两个测试,还需要加什么保护器件?
2、TPS23755EVM-048这个参考设计中,如果将TPS23758,外围参数需要做哪些变更?
期待您的回复,感谢!
1. 您指的是1kV浪涌测试吗?我认为我们没有这两项测试的数据点。通常我们建议查阅此应用说明以获取浪涌要求:
Lightning Surge Considerations for PoE Powered Devices
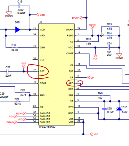
2. 您需要重新配置以下引脚:

SST引脚启动时需加装电容。APD应接地。
其余引脚配置保持不变。