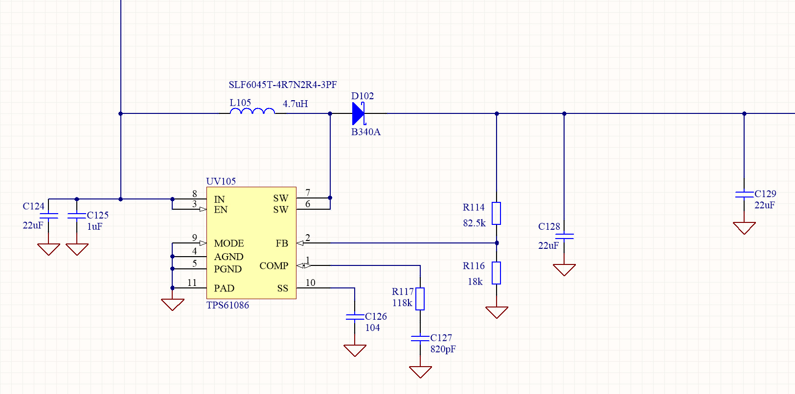
我在一个case中使用了TPS61086做电池升压,前段电池管理是用的BQ24266,通过TPS61086我希望升压到7v, BQ24266出来的电压正确,4.0v左右,但是TPS61086出来电压却是只有5.1v左右,TPS61086电感用的4.7uH,mode为PFM, Fb端输入分压电阻为18k和82.5k,comp端补偿阻容为118k和820pf。经测量Fb输入端电压,不是1.23v,却是0.9v多一点。先前按照webench desinger给的设计,FB端输入分压电阻为34.8k和162k,出来电压也是5v稍高一点,FB端电压比现在更低。我看了手册,这里fb端分压电阻偏执电流最小50uA,于是我把分压电阻改成18k和82.5k,输出电压稍有改善,但是依然偏离很多。再次看手册,comp端补偿阻容推荐的是68k+1.2nf,这个问题我没有进一步做,因为直觉改进不会很大。
现在是黔驴技穷的感觉了,请TI的专家指点。