Other Parts Discussed in Thread: UC3844
大家好,
我采用uc3844(或者用信号源也一样)做的24V转500V5mA电源
发现输出电压正常,Mos管的门极去驱动是漂亮的方波,VDS也正常的在开关管导通的时候是接近0V,主要来自采样电阻上的电压波动。
但是在采样电阻两端波形会有振荡(CS处),我可以仿真出来开关管导通瞬间时候采样电阻上的尖峰,但是没办法仿真出采样电阻上的震荡,谁知道这个振荡不是一个锯齿波的原因吗?在仿真上加入哪个参数可以仿真出这个振荡?
This thread has been locked.
If you have a related question, please click the "Ask a related question" button in the top right corner. The newly created question will be automatically linked to this question.
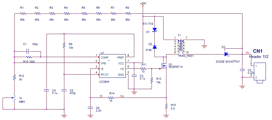
Other Parts Discussed in Thread: UC3844
大家好,
我采用uc3844(或者用信号源也一样)做的24V转500V5mA电源
发现输出电压正常,Mos管的门极去驱动是漂亮的方波,VDS也正常的在开关管导通的时候是接近0V,主要来自采样电阻上的电压波动。
但是在采样电阻两端波形会有振荡(CS处),我可以仿真出来开关管导通瞬间时候采样电阻上的尖峰,但是没办法仿真出采样电阻上的震荡,谁知道这个振荡不是一个锯齿波的原因吗?在仿真上加入哪个参数可以仿真出这个振荡?