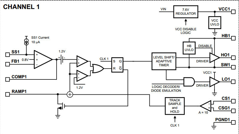
LM5119是一款BUCK控制器,以上是它的Absolute Maximum Ratings,而我的应用场合是Vin=67V,Vout_max=58V,2kW的Buck,由于是硬开关,所以桥臂中点的电压有可能会超过75V,请问超过了会有什么影响?因为这个桥臂中点SW管脚接的是一路输出的driver,不知道这个超过了范围会有什么影响。还有,如果不能超过这个值,我是否可以不使用这个driver,而是自己外加driver,来使这个芯片依然可以应用在我们的这个场合?
This thread has been locked.
If you have a related question, please click the "Ask a related question" button in the top right corner. The newly created question will be automatically linked to this question.
你好,
LM5119额定最高工作电压只有65V,75V是损坏电压。要满足你的要求需要扩压,比较麻烦。
请参考下面方案,用两片LM5116做两相电源,5116是100V的器件,不用扩压。
http://www.ti.com.cn/tool/cn/PMP7282?keyMatch=LM5116&tisearch=tidesigns
谢谢推荐,请问还有类似的这种电压高一点的芯片么,这个芯片的占空比不够用
请问扩压要怎么扩?我能不能在输出后再外接一个驱动芯片,然后外部提供Vcc,来继续在我的这个场合使用这款芯片?