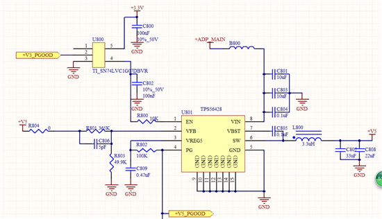
请问TI大神,我用贵公司的TPS56428电源芯片 DC-DC,12V-5V pcb参考了datasheet 焊接后电压输出正常 但老是有啸叫声 怎么去掉?请指教
This thread has been locked.
If you have a related question, please click the "Ask a related question" button in the top right corner. The newly created question will be automatically linked to this question.
请问TI大神,我用贵公司的TPS56428电源芯片 DC-DC,12V-5V pcb参考了datasheet 焊接后电压输出正常 但老是有啸叫声 怎么去掉?请指教