請問各位:
我用TP54020想要設計 5V-3.3V 10A 的轉換器,可是負載往上送超過3.5A輸出電壓就崩潰成0V,並且輸出電壓會隨著負載增大而往下降,例如:3A時電壓就下降到只剩3.1V,請各位幫忙分析一下原因。
如下是我的電路圖

This thread has been locked.
If you have a related question, please click the "Ask a related question" button in the top right corner. The newly created question will be automatically linked to this question.
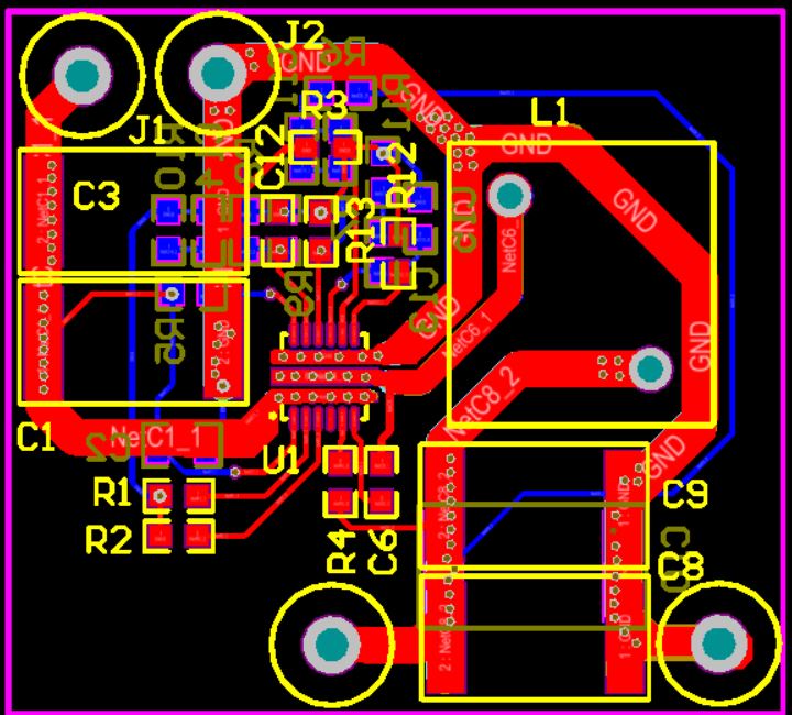
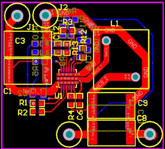
請問各位:
我用TP54020想要設計 5V-3.3V 10A 的轉換器,可是負載往上送超過3.5A輸出電壓就崩潰成0V,並且輸出電壓會隨著負載增大而往下降,例如:3A時電壓就下降到只剩3.1V,請各位幫忙分析一下原因。
如下是我的電路圖
