画了个TPS5450 5V 5A的dcdc电源,结果电源纹波太大了,有300mv左右!
附上原理图及PCB,求教怎么改进PCB?
下面是板子焊接实物图
C6那个电解电容替换成了datasheet里面推荐的电容10TPB330M,
板子的背面是一整块敷铜铺地!
最有一张是电源纹波图
This thread has been locked.
If you have a related question, please click the "Ask a related question" button in the top right corner. The newly created question will be automatically linked to this question.
画了个TPS5450 5V 5A的dcdc电源,结果电源纹波太大了,有300mv左右!
附上原理图及PCB,求教怎么改进PCB?
下面是板子焊接实物图
C6那个电解电容替换成了datasheet里面推荐的电容10TPB330M,
板子的背面是一整块敷铜铺地!
最有一张是电源纹波图
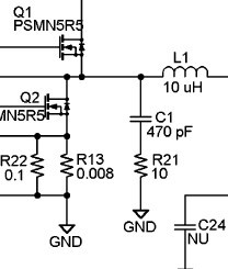
原理图和datasheet上一样的
你好,有两个问题需要说明下:
1. 你的纹波测量方法是如何的,我看起来未必是你的纹波太大,而是你的测量方法有问题,应该让探头的地环最小,且带宽限制到20MHz;
2. 你的输出电容用的是一颗电解,最好是并上两颗10uF陶瓷电容,这样有助于你的纹波减小。
Hi
其次你需要注意测试点,感觉你的测试可能一些问题。
电感下面不要覆铜,只留pad就可以,还有SW节点面积尽可能的小,减小EMI