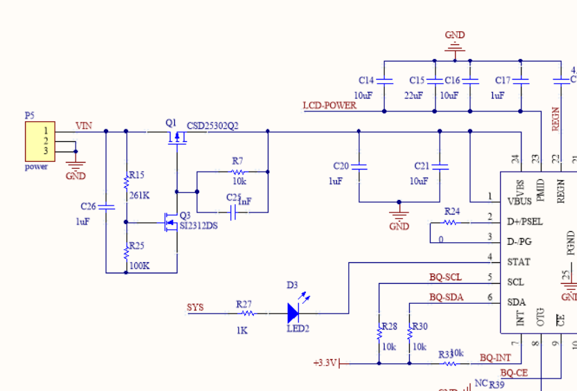
现在使用BQ24195L 做充电管理芯片,同时使用到PMID的5V1A输出,有几个问题请教
1.保护电路用到的CSD25302Q2提示停产了,请教有什么代替的芯片?
2.我用外部电源充电,内部OTG 是不是不需要使用参考电路?直接可以接地限制在100ma了?
3.TS的外部温度电阻是否可以不接,内部自己检测?
2
This thread has been locked.
If you have a related question, please click the "Ask a related question" button in the top right corner. The newly created question will be automatically linked to this question.
现在使用BQ24195L 做充电管理芯片,同时使用到PMID的5V1A输出,有几个问题请教
1.保护电路用到的CSD25302Q2提示停产了,请教有什么代替的芯片?
2.我用外部电源充电,内部OTG 是不是不需要使用参考电路?直接可以接地限制在100ma了?
3.TS的外部温度电阻是否可以不接,内部自己检测?
2