This thread has been locked.

If you have a related question, please click the "Ask a related question" button in the top right corner. The newly created question will be automatically linked to this question.

请推荐一个高压电源产生模块

Other Parts Discussed in Thread: LM25575, LM2587

您好:

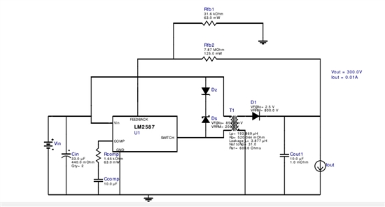
      我想用+12V直流电压获得两个电压,一个是-12V的负电压,一个是+250v的高压,请问有什么具体推荐吗?

我在TI官网的仿真工具上找到的两个方案,一个是用LM25575降压得到负压,一个用LM2587升压得到高压,可是实际板子做出来没有一个工作正常,降压的只能降压到+5v,升压的干脆没反应。

高压电路图

负压电路图