This thread has been locked.

If you have a related question, please click the "Ask a related question" button in the top right corner. The newly created question will be automatically linked to this question.

TPS63000应用于TEC的疑问,为什么电源输出支持灌电流?

Other Parts Discussed in Thread: TPS63000

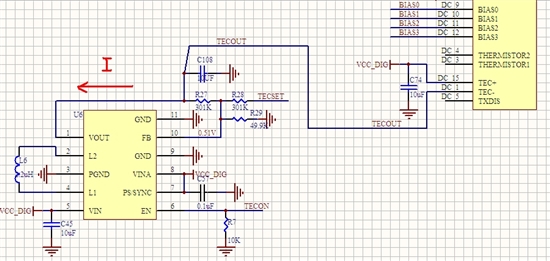
对于TPS63000开关电源芯片,是否支持输出电压的灌电流形式?原理图如下所示,TECOUT电压由TECSET调整,

TECSET有单片机的DAC电压给出。如果TECOUT大于VCC_DIG则TEC加热,如果TECOUT小于VCC_DIG则TEC制冷,从而实现TEC控制。

从datasheet上看不出TPS63000支持灌电流方式(如下面的I方向),不知这种设计原理是否可行?有谁能详细讲解下,谢谢。