This thread has been locked.

If you have a related question, please click the "Ask a related question" button in the top right corner. The newly created question will be automatically linked to this question.

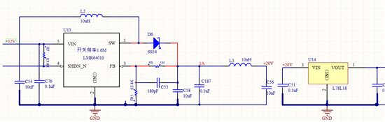
升压芯片lmr64010问题,12v升压20.5v没输出,用手摸芯片或者振动输出不稳

Other Parts Discussed in Thread: LMR64010

本次做了10块板子,只有4块板子的lmr64010输出正常,其余6块lmr64010都出现不能升压的现象,个别用手摸芯片(也有可能是摸了外围电路)偶尔会正常升压,重新上电又不正常,开始分析是外围电路的问题,换了几次也不正常,C53的值也根据手册的公司算出来,换了几个相近的都不行,实在找不到原因了。有一块正常的做成整机后做振动试验有时候也会不升压。