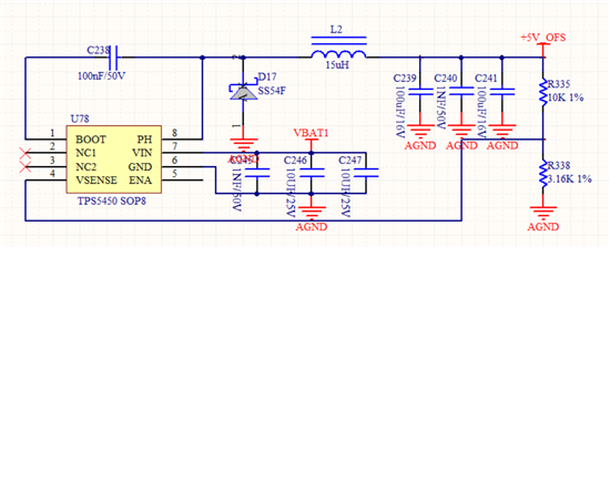
我们使用TPS5450的产品在测试辐射时,总是会有些问题,主要是在180MHz附近超标。
我们采用的是16V的电池供电,通过TPS5450转为5V给其它附件供电。
This thread has been locked.
If you have a related question, please click the "Ask a related question" button in the top right corner. The newly created question will be automatically linked to this question.
我们使用TPS5450的产品在测试辐射时,总是会有些问题,主要是在180MHz附近超标。
我们采用的是16V的电池供电,通过TPS5450转为5V给其它附件供电。
两点建议。做好了,应该能解。
1.PCB,要求将以下回路做到尽量小:输入电容正,VIN pin,SW, 二极管正,二极管负,输入电容负。目前的layout,这个回路很大,该噪声很容易被各种功率走线发大,辐射到150M-250M的范围。
2. 输出输入电源线。将电池和输入电容直连的正负电源线并行走,并尽量最短,如果有外接线,使用屏蔽线可能会大大改善;输出电源线类似要求。