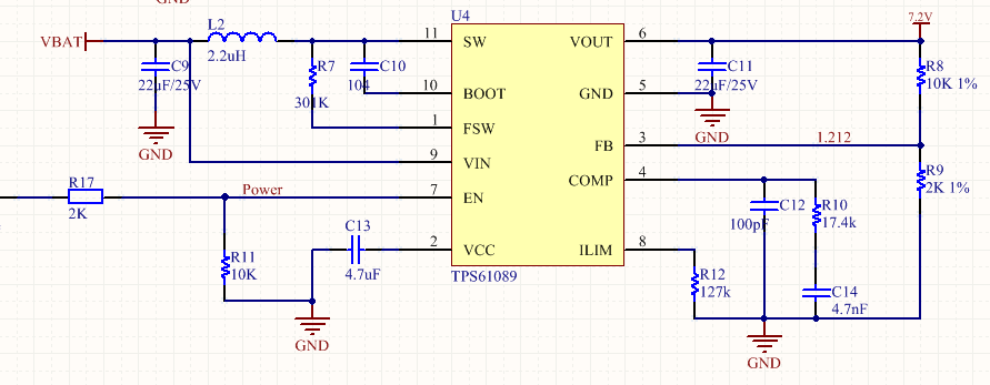
我用TPS61089做了个升压电源,参数完全按照官方DEMO板上的,但是带不动负载,1A左右就出现如下的震荡,300hz左右,请问有什么办法解决。
This thread has been locked.
If you have a related question, please click the "Ask a related question" button in the top right corner. The newly created question will be automatically linked to this question.
您好,
有可能是环路不稳,boost电路连续模式容易遇到有半平面零点导致不稳定,根据您的参数该位置大约在70KHz上下,而您的LC都取得偏小,容易导致相位余量受到右半平面零点的影响,因此建议降低带宽。可以简单修改几个参数看看效果:
1. 输出电容增加至68uF,甚至是100uF.
2. 如果没有解决问题,在此基础上再根据数据手册具体算一下,调试二型网络参数。
谢谢
Regards,
Patrick
Hi
电路您还可以采用TI的webench在线仿真获得。
Hi
反馈电阻用大一点,可降低功耗。
能否将输入的波形和SW的波形传上来看一下?