This thread has been locked.

If you have a related question, please click the "Ask a related question" button in the top right corner. The newly created question will be automatically linked to this question.

UCD3138A(40Pin)调试问题,Device GUI一直显示no devices found?

Other Parts Discussed in Thread: UCD3138A, UCD3138, UCD3138A64, UCD3138064, UCD3138128, UCD3138ACCEVM149

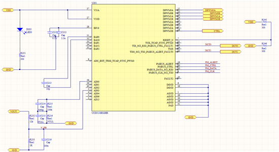
                              UCD3138A 部分

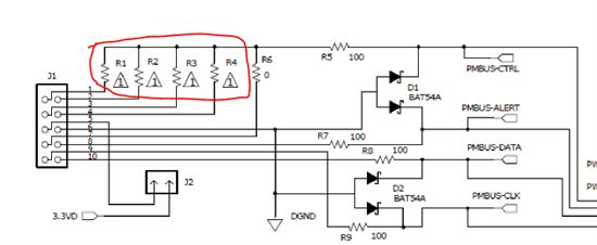
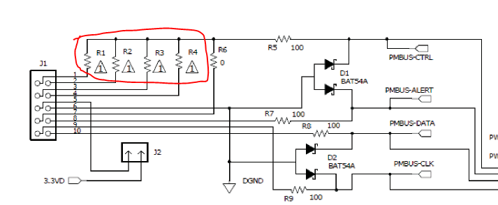
                             PMbus部分 

版图是根据上图画的,现在调试发现UCD3XXX Device GUI根据无法扫描到UCD3138A,Scan in ROM也试过,如下图:

现在不清楚是原理图层面上有错误,还是芯片不太会用导致的,希望得到指导,谢谢!