This thread has been locked.

If you have a related question, please click the "Ask a related question" button in the top right corner. The newly created question will be automatically linked to this question.

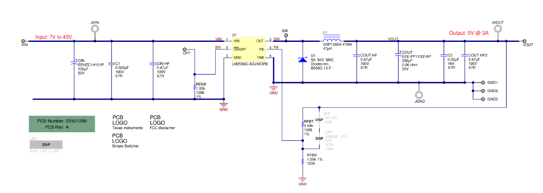
入门级问题,LM2596T-ADJ用于DC24V转DC5V,电路中的元件怎么选择?

Other Parts Discussed in Thread: LM2596S-ADJEVM

输入滤波电容

输出滤波电容

输入电感

输出电感

输入侧的二极管

输出侧的二极管

由于英文水平太差,实在看不懂pdf,,,,