This thread has been locked.

If you have a related question, please click the "Ask a related question" button in the top right corner. The newly created question will be automatically linked to this question.

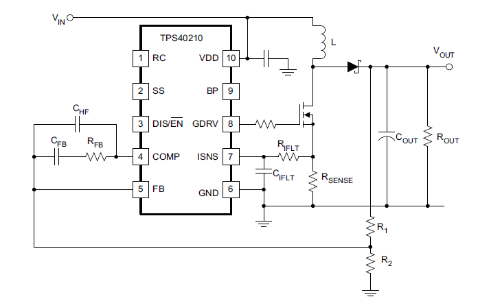
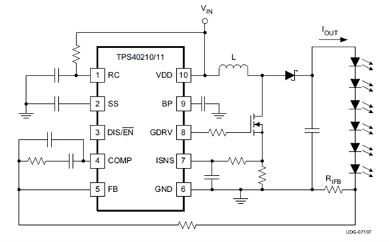
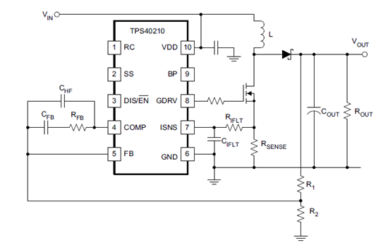
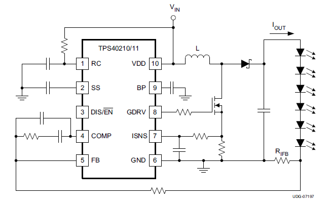
TPS40210

Other Parts Discussed in Thread: TPS40210, LMR64010, LM3409, TPS40211

用TPS40210设计一款电源:输入10-18V,输入低于10.5V电源功率30%,低于10V关断电源。输出12-18V,10W。不知用TPS40210可实现以上这些功能吗?