This thread has been locked.

If you have a related question, please click the "Ask a related question" button in the top right corner. The newly created question will be automatically linked to this question.

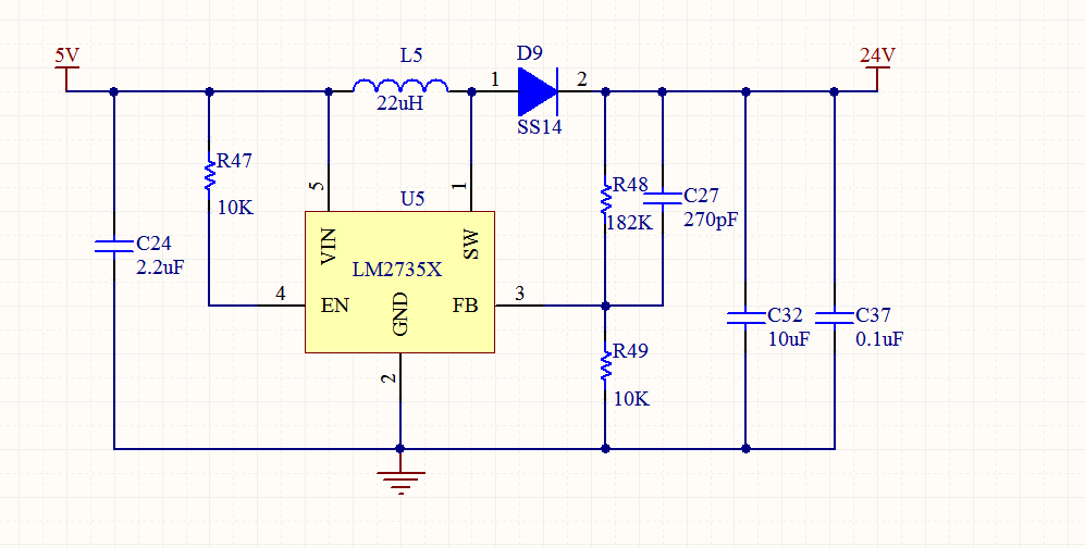
LMR62421升压电路接负载,出现噪声,急!

Other Parts Discussed in Thread: LMR62421

LMR62421芯片  5V升24V,使用webbench设计电路。

不接负载噪声未出现,接负载噪声出现,p-p值较高,影响放大电路。原理图中芯片已换为62421,外围电路不变,(芯片淘宝的,买到假货?)