This thread has been locked.

If you have a related question, please click the "Ask a related question" button in the top right corner. The newly created question will be automatically linked to this question.

LMR62421升压电路异常,接负载尖峰噪声幅值很大,求解决办法



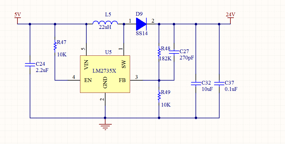
LMR62421芯片  5V升24V,负载最大功率800mw,使用webbench设计电路  24v 200ma。

不接负载噪声未出现高频尖峰噪声,接负载尖峰噪声出现,p-p值较高,影响放大电路。原理图中芯片已换为62421,外围电路不变,(芯片淘宝的,买到假货?)

1.未接负载波形

2.接负载波形

3.原理图,2735已替换为62421