最近在调试TPS40057的24V转12V10A的电路,空载时输出正常、FB脚噪音较大,当加上1A的负载时,输出电压降低至10V,FB噪音已不可接收,请问一下是什么原因导致的,我该怎么样优化呢?
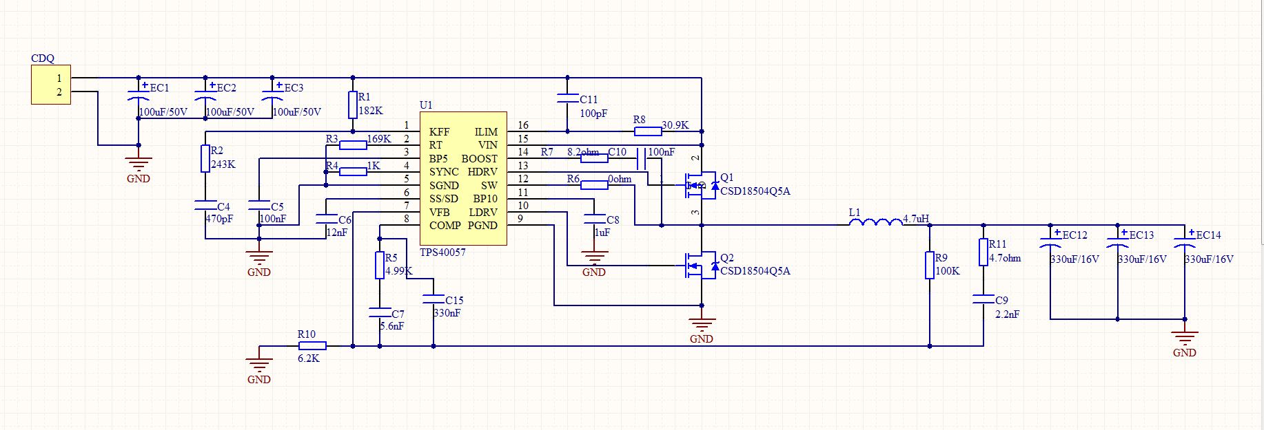
原理图:
空载时SW和FB的波形:
加上1A负载时的FB和SW的波形:
This thread has been locked.
If you have a related question, please click the "Ask a related question" button in the top right corner. The newly created question will be automatically linked to this question.
有可能是PCB布局的问题,尽量减小开关节点SW处的面积,并且让电路中的元件远离开关节点。
测FB噪声不能判断原因:1,测试本身就会导进噪声,你可以发现将探头和地短接连到你测试的GND点,也会有很多noise,如果用最小环测试可得到更准确的结果;2, FB不正常往往是因为无数其他不正常工作引起的不正常工作的结果,光FB波形不能帮忙锁定原因。另外,说一句,负载带不起,排除元件问题,95% 的可能性来自于不合理的布线。