This thread has been locked.

If you have a related question, please click the "Ask a related question" button in the top right corner. The newly created question will be automatically linked to this question.

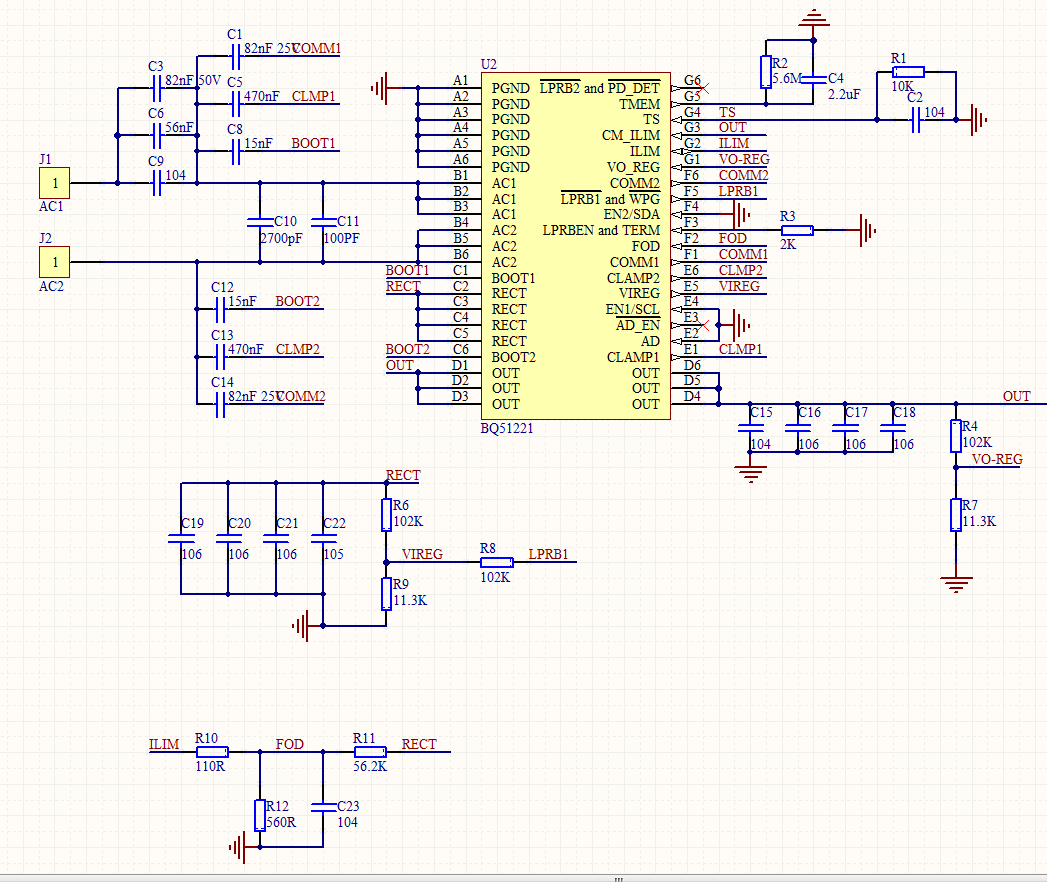
BQ51221输出电流只有50mA,为什么?

Other Parts Discussed in Thread: BQ51221

上个月用BQ51221做了一个双模的无线充电接收器方案, 弄了十几天了,始终一个问题没解决: 那就是输出5VDC电源的功率太小, 出来的电流60mA多一点, 负载再大一点芯片就保护不工作了.

付上电路图,请哪位FAE帮忙指点一下,多谢!