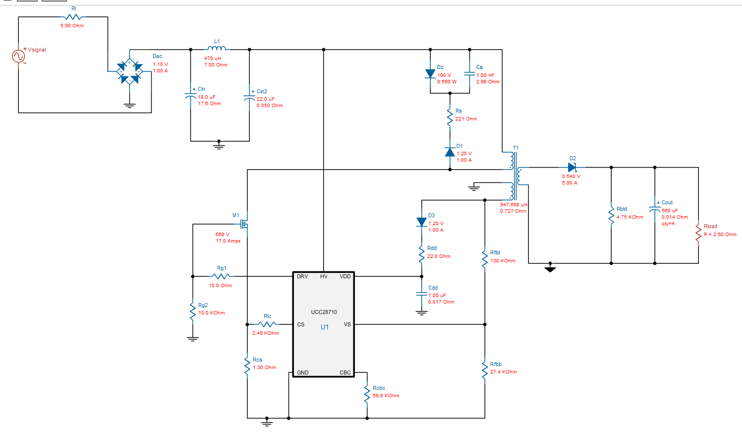
电路中除了变压器之外的元器件都好采购,而变压器却没有具体的参数,我现在想设计UCC28710,220VAC输入5VDC1A输出
设计的变压器参数是
磁芯:EE13 PC40
骨架:EE13 立式4+2
L3-4 = 2.24mH +/-5%
2,3,5脚为同名端
绕线情况:
顺序 引脚 匝数 线径
N1 3-4 160T 0.16mm
N2 5-6 11T 0.25mm*2。
N3 2-1 15T 0.16mm
