This thread has been locked.

If you have a related question, please click the "Ask a related question" button in the top right corner. The newly created question will be automatically linked to this question.

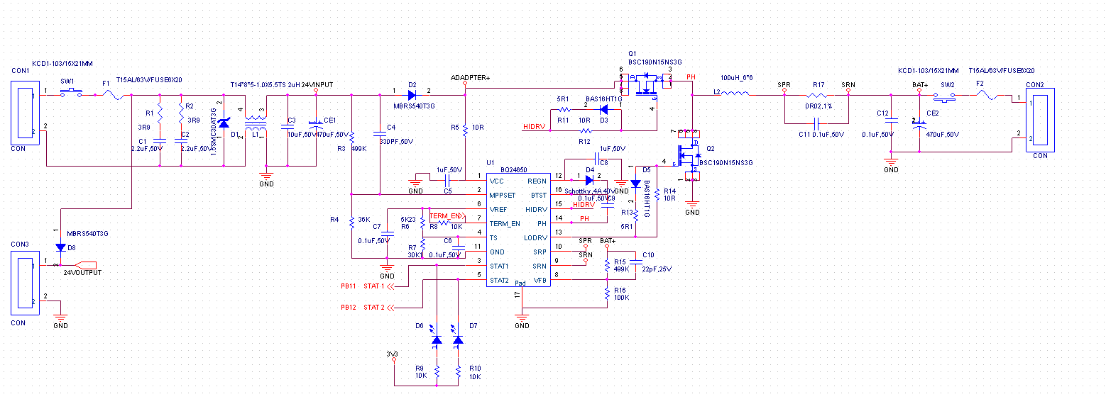
BQ24650不充电,有输出电压,驱动不正常

Other Parts Discussed in Thread: BQ24650

请教各位:

                 目前使用BQ24650的充电管理芯片,外围参数完全按照datasheet中设置。用来给铅酸电池充电,没用使用太阳能,MPPSET直接用两个电阻分压,TS已经并联10K电阻。目前各管脚电压如下,VCC=24V,MPPSET=1.6V,TS=2V,VREF=3.3V,TREM_EN=2.8V,REGN=6V.上管有驱动,但是驱动不是方波,很乱频率也不对,下管基本没驱动,带电池没有电流出来,有输出电压,约12.5V。输入用DC电源输入24V,输出外接铅酸电池(12V,20Ah),充电电流设置2A(20mohm),两MOS都使用的是BSC190N15NS3G。已经试过很多方法,请各位帮忙看看。谢谢!

电路图如附件,急!