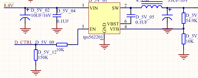
EN直接接Vin时,输出正常,EN使用单片机驱动时,不带负载时,输出正常,带上200毫安左右电流的负载时,在开启的瞬间会出现一个大的电流,用功率表测试出现十几瓦的功率,输出电压不稳定(下面电路图中150K电阻未焊接)
This thread has been locked.
If you have a related question, please click the "Ask a related question" button in the top right corner. The newly created question will be automatically linked to this question.
EN直接接Vin时,输出正常,EN使用单片机驱动时,不带负载时,输出正常,带上200毫安左右电流的负载时,在开启的瞬间会出现一个大的电流,用功率表测试出现十几瓦的功率,输出电压不稳定(下面电路图中150K电阻未焊接)
Hi
将100kohm的电阻换成100ohm, 在EN脚增加一个1uF左右的电容,看看效果。
有可能是不稳定的EN导致内部时序问题,同步芯片出现shoot through.
HI
负载吗? 如果负载不受影响查一下EN波形。