This thread has been locked.

If you have a related question, please click the "Ask a related question" button in the top right corner. The newly created question will be automatically linked to this question.

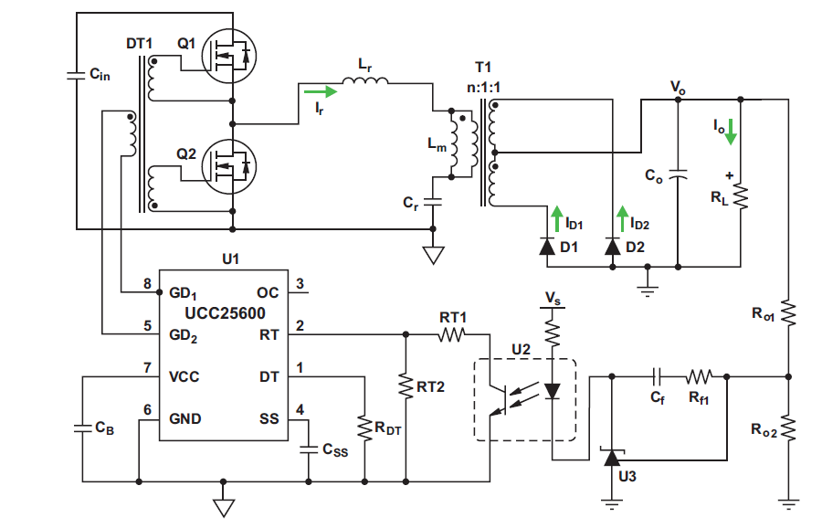
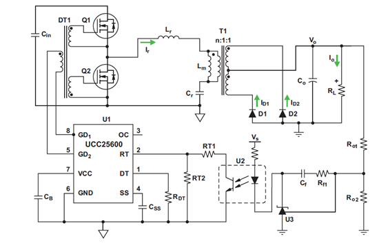
UCC25600做半桥LLC谐振电路

Other Parts Discussed in Thread: TL431, TINA-TI, UCC25600

本人大学即将毕业生,做毕业设计用了tina-ti做LLC谐振电路。看了UCC25600的资料PDF,做仿真的时候碰到很多问题,想做一个类似图这样的电路仿真,主要是RT引脚那个光耦在tina-ti找不到,不知道该用什么型号的,稳压器准备用TL431,但是搜不到PC817,求一个推荐型号,在tina-ti中有的最好。

要是有大神能有个参考的仿真图最好了。求解决,谢谢大神们