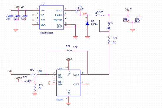
TI 电源工程师们,你们好 ,有个项目需求,需要使用DC-DC 动态调压。输出电流2A ,我使用TPS5430 如下原理图调压。
我现在在VC 处不加电压,电路正常,加入0.1 V ,vsense 是0.8V ,当讲到1.6V 时Vsense 时0.610V ,加到 1.7V 时 ,VSENSE 又成了0.623 V ,在往上加 。VSENSE 就变大了,这处为什么会这样 ?
This thread has been locked.
If you have a related question, please click the "Ask a related question" button in the top right corner. The newly created question will be automatically linked to this question.
TI 电源工程师们,你们好 ,有个项目需求,需要使用DC-DC 动态调压。输出电流2A ,我使用TPS5430 如下原理图调压。
我现在在VC 处不加电压,电路正常,加入0.1 V ,vsense 是0.8V ,当讲到1.6V 时Vsense 时0.610V ,加到 1.7V 时 ,VSENSE 又成了0.623 V ,在往上加 。VSENSE 就变大了,这处为什么会这样 ?
Hi
做输出电压可调,不需要额外增加运放,直接采用一个电压如VC 通过二极管,然后一个电阻给到FB(分压仍然需要的)。
在你的测试FB电压的差异是源于输出电压,存在这个波动可能与你输出电容有关(环路不稳定),你采用芯片内部补偿,此时外部不建议增加陶瓷电容。
想请教下如何不用运放或者ADC 做动态电压可调的DC-DC方案?
请问是否有相关的参考设计?